无模压底机 | 无需搬运压底模、无保管等烦恼
机器为橡胶预成型机,采用帕斯卡原理,利用橡胶的流体性质,无需夹具,向容器中的流体施加压力时,受压面所受到的压力均相等。
360°无模压底机
机器特征
01
无需压底模
· 节省压底模费用
· 无需搬运压底模、无保管等烦恼
· 提高效率、无需安装、拆除压底模
· 提高整体产能、品质
· 减轻操作人员的工作负担
02
高效快捷,提高产能
· 避免移位、错位
· 避免打皱、老鼠洞
· 任何弧度,高度的边墙都可以均匀压到
· 任何硬材质如TPU、Rubber都可以
· 鞋面上的装饰品可以在不被破坏的情况下可压出完美效果,而且还不会影响压力测试结果
03
节能、高效、环保
· 不使用马达动力,减少95%的噪音和热量
· 比传统的压底机和气压机节省99%的能耗
· 效率是传统压底机的3倍
· 使用方便,无需繁琐的工序,一步成型
· 安全系数高
操作视频
适用范围
产品适用于跑鞋、运动鞋、凉鞋、皮鞋、礼服鞋、休闲鞋等各种鞋型的黏贴(用于外底+内底)。
效果对比
1. 使用传统压合设备时每个码段需要使用不同的模具进行压合,工序繁琐,成本高昂;使用大升无模压底机,无需模具,大幅度的节省费用,操作简单,安全系数高。
2. 使用传统压合设备时,因为压力,模具等因素,会出现各种压合不良的问题;使用大升无模压底机受力均匀,无需模具,定型时几乎没有滑脱现象和褶皱现象。
3. 传统压底设备容易因为压力过大,造成鞋底打皱;使用大升无模压底机可以完美解决鞋底打皱的问题。
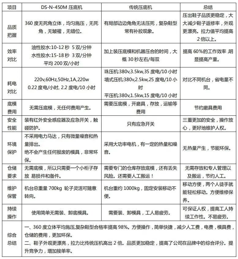
4. 各项指标对比
成本对比
技术参数
|
规格(SIZE) |
930MM*930MM*1800MM |
|
重量 (WEIGHT) |
700KG |
|
电源(POWER SOURCE) |
200V*60Hz,50Hz单相 1A,±10%兼容 |
关于我们
东莞市承泰鞋材集团有限公司是一家集研发、生产、销售于一体的高新技术企业。二十年来,为制鞋业提供防水,防虹吸材料,热熔胶定型材料,自动化设备等,多领域、多元化的服务。尤其在热熔胶定型材料领域,打破了传统的理念,引起了新的技术革命;为节能环保方面做出了贡献。并拥有发明专利知识产权。
主要生产机械,V8热熔胶条,高档热熔胶片材三大类别,机械类包含低温热熔胶片材机机(专业生产欧洲德国品质低温热熔胶片),运动鞋业的由粉状原料一次成型港宝机,鞋厂用的低温热熔胶自动削边机等产品。
联系我们
东莞市承泰鞋材有限公司
公司官网:www.chtmac.com
咨询热线:金小姐18929211336
公司地址:东莞市厚街镇军埔工业区九号D栋8F
扫码关注
手机官网
小程序
公众号



精彩评论
查看更多评论